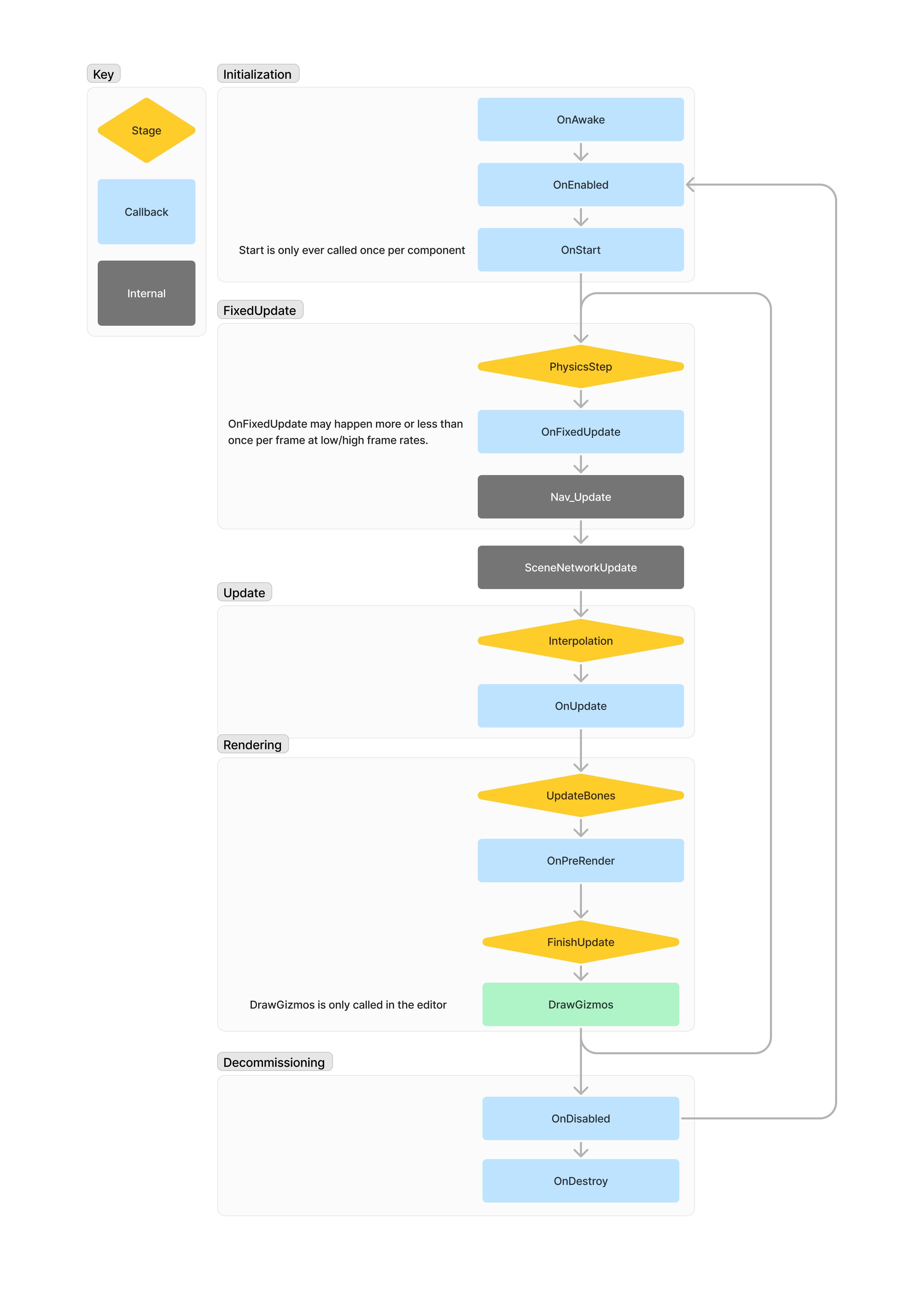
You should not rely on the order in which the same callback methods get invoked for different GameObjects, it is not predictable. If you need more control, you should use a GameObjectSystem.
The flow chart shows the order of execution for a Scene, component methods are executed at the same time for all components. There are some internal methods added to make context clearer.
